根据游侠IPO规则,建议游侠暂停IPO

作者:时光遇酒 19年10月3日 14:48 评论:55

楼主
时光遇酒 人生不过一阵风 发表于 2019-10-03 14:48

VIP9 粉丝 1718 关注 4 股龄 15.6年 只看该作者

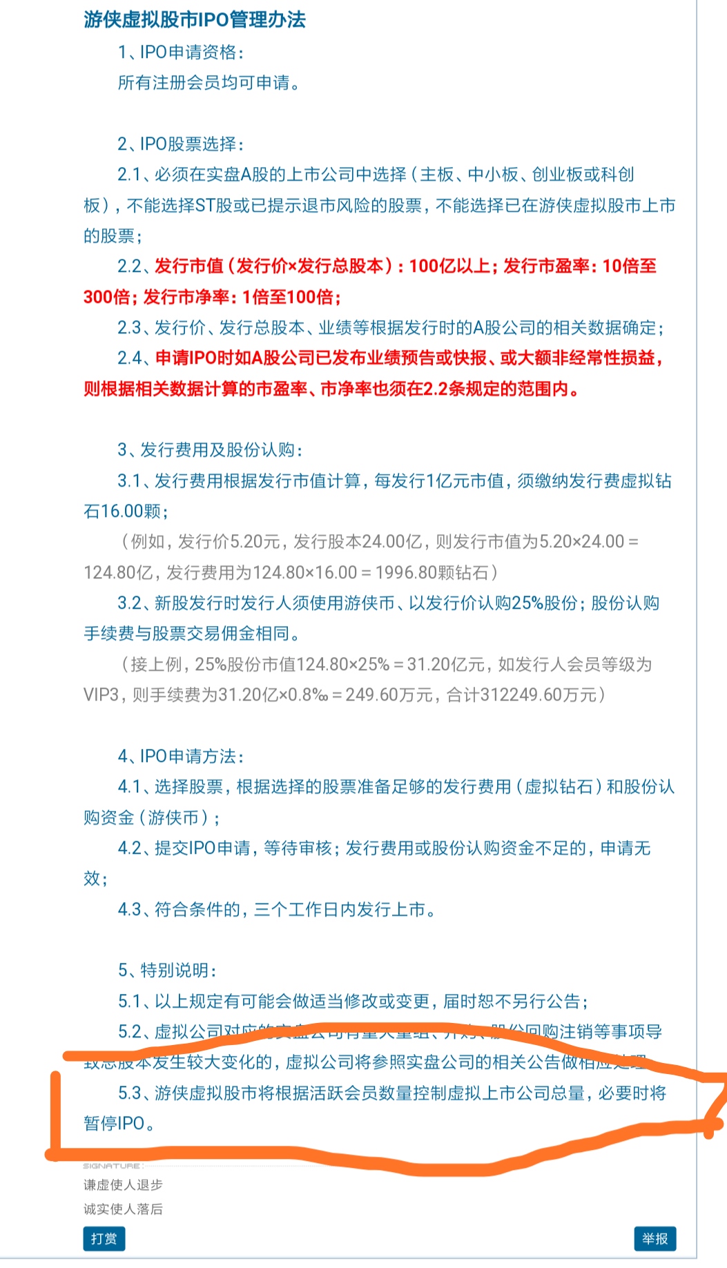
   目前游侠股票严重泛滥,发新套现比比皆是,市场不堪承受之重。玩家苦不堪言。游侠已有124只股票。根据游侠股市IPO规则5.3之规定,建议官方响应玩家呼吁,暂停游侠IPO,给予股市休养生息一段时间,恢复元气。
   游侠不仅是官方的游侠,也是众多玩家的游侠。大家有缘聚于此,都希望游侠日渐繁荣。

[ 本帖最后由 冯向 于 2019-10-3 15:03 编辑 ]

附件

Screenshot_2019-10-03-14-37-04-907_com.qihoo.browser.png (495.68 KB)

2019-10-03 14:48

2楼
山海无边 发表于 2019-10-03 14:50

VIP1 粉丝 7 关注 18 股龄 11.7年 只看该作者

同意。。。。。。。。。。。。。。。
3楼
m6398363562 发表于 2019-10-03 14:51

副总监 粉丝 0 关注 0 股龄 7.5年 只看该作者

同意……
4楼
嘉禾投资 发表于 2019-10-03 14:54

VIP6 涨停敢死队 粉丝 1026 关注 15 股龄 11.9年 只看该作者

发行了大量新股套牢了大量的资金。
游侠的货币途径只有几个来源
1.充值
2.期货
3.虚拟股票价值提升
4.股神组

但目前来看,这次期货消灭了大量的现金。在此基础上,不断发行股票套牢资金。
后果也就是大批量主力耗尽手中现金,整体低迷。
而货币流入却少而又少……

[ 本帖最后由 嘉禾投资 于 2019-10-3 15:06 编辑 ]
5楼
tzxwdu 发表于 2019-10-03 14:57

VIP1 粉丝 0 关注 0 股龄 10.6年 只看该作者

同意,做好再退市一些长年横盘的
6楼
人心所向便是光 发表于 2019-10-03 14:57

VIP2 粉丝 0 关注 0 股龄 6.9年 只看该作者

同意…………
7楼
人心所向便是光 发表于 2019-10-03 14:58

VIP2 粉丝 0 关注 0 股龄 6.9年 只看该作者

比如之前游侠弄的,一些常年低关注股。收盘之后就退市
8楼
味道の恋 发表于 2019-10-03 14:59

VIP6 粉丝 1337 关注 2 股龄 12.9年 只看该作者

同意暂停,对于上市就套现的垃圾庄应出相应的监管规定,没收套现金额
9楼
xyb63755219 发表于 2019-10-03 15:03

禁止访问 粉丝 0 关注 0 股龄 6.7年 只看该作者

原帖由 味道の恋 于 2019-10-03 14:59 发表
同意暂停,对于上市就套现的垃圾庄应出相应的监管规定,没收套现金额
回复 @味道の恋 :还是大哥狠啊
小生佩服
10楼
mekw  发表于 2019-10-03 15:08

VIP2 粉丝 0 关注 0 股龄 10.2年 只看该作者

有些股该退市,有些该跌一跌了。有些股高位横盘,例如沧州大化
11楼
m6398363562 发表于 2019-10-03 15:09

副总监 粉丝 0 关注 0 股龄 7.5年 只看该作者

原帖由 tzxwdu 于 2019-10-03 14:57 发表
同意,做好再退市一些长年横盘的
回复 @tzxwdu :把那个几手就可以涨停的干掉
12楼
变异的木子立 发表于 2019-10-03 15:23

VIP1 粉丝 0 关注 0 股龄 14.7年 只看该作者

原帖由 @味道の恋 于 2019-10-3 14:59 发表
同意暂停,对于上市就套现的垃圾庄应出相应的监管规定,没收套现金额
这个想法好,支持!!!
13楼
味道の恋 发表于 2019-10-03 15:27

VIP6 粉丝 1337 关注 2 股龄 12.9年 只看该作者

对于股价长期低迷、大股东长期占坑不作为、成交量低迷的股应立即按A股价格退市,对于大股东应按A股价格40%给予退市作为惩罚
14楼
变异的木子立 发表于 2019-10-03 15:31

VIP1 粉丝 0 关注 0 股龄 14.7年 只看该作者

原帖由 @味道の恋 于 2019-10-3 15:27 发表
对于股价长期低迷、大股东长期占坑不作为、成交量低迷的股应立即按A股价格退市,对于大股东应按A股价格40%给予退市作为惩罚
这个想法好,支持!!!
15楼
最牛教师 发表于 2019-10-03 15:36

VIP2 粉丝 0 关注 0 股龄 10.5年 只看该作者

同意想法。。。。。。
16楼
摩根斯坦利投资基金 发表于 2019-10-03 15:39

VIP1 粉丝 66 关注 0 股龄 13.4年 只看该作者

原帖由 @味道の恋 于 2019-10-3 15:27 发表
对于股价长期低迷、大股东长期占坑不作为、成交量低迷的股应立即按A股价格退市,对于大股东应按A股价格40%给予退市作为惩罚
这样做,从法律层面讲,虚拟资产有受法律保护,若股侠真的实施,玩家有权向法院,请律师要求股侠赔偿。这个在法律上不允许,也不可行。玩家有自己支配和选择的权利。受法律保护,股侠应该不会做,也不可能做,得不尝失。玩家不要求私有化,就无退市可能。

[ 本帖最后由 摩根斯坦利投资基金 于 2019-10-3 15:41 编辑 ]
17楼
摩根斯坦利投资基金 发表于 2019-10-03 15:46

VIP1 粉丝 66 关注 0 股龄 13.4年 只看该作者

就算股价低于退市价,股东也无权要求大股东,退市。广东鸿途就算例子,其他的例子也许没有这么极端。应该也有。
18楼
m61948852 发表于 2019-10-03 15:49

VIP1 粉丝 6 关注 24 股龄 7.1年 只看该作者

游侠不仅是官方的游侠,也是众多玩家的游侠。大家有缘聚于此,都希望游侠日渐繁荣。冯首富说的好,举手支持
19楼
Rangers 发表于 2019-10-03 16:01

VIP1 粉丝 5 关注 36 股龄 10.8年 只看该作者

推荐今天收盘后就把流通市值298亿的海信电器,流通市值565亿的天齐锂业,流通市值434亿的新华网退市,这3只股票都是长期低迷,平均波动低于6%,换手率低于1%,业绩指标350以上的标,如果觉得释放的资金量还不够,那就把乐普医疗也退市了,这个也是长期低迷的,业绩指标1200+,就是流通市值特别大,有2800亿
20楼
m26509704 发表于 2019-10-03 16:02

VIP1 粉丝 0 关注 0 股龄 7.1年 只看该作者

原帖由 Rangers 于 2019-10-03 16:01 发表
推荐今天收盘后就把流通市值298亿的海信电器,流通市值565亿的天齐锂业,流通市值434亿的新华网退市,这3只股票都是长期低迷,平 ...
回复 @Rangers :乐普医疗好像上市以来就没分红过的吧,2800亿,影响巨大
温馨提示:游侠股市网站所有内容均由网友发布,游侠股市不表明证实其描述或赞同其观点。文章内容仅供参考,不构成投资建议。投资者据此操作,风险自担。