实盘好太太业绩预增公告,同志们,放心炒吧

作者:神大威 18年7月8日 02:02 评论:14

楼主
神大威 神大威 发表于 2018-07-08 02:02

VIP4 神大威 粉丝 33 关注 2 股龄 14.5年 只看该作者

好太太2018年半年度业绩预增公告
2018-07-06
查看原文
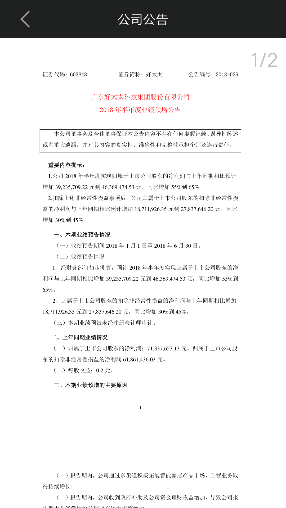
证券代码:603848 证券简称:好太太 公告编号:2018-029
广东好太太科技集团股份有限公司
2018年半年度业绩预增公告
本公司董事会及全体董事保证本公告内容不存在任何虚假记载、误导性陈述
或者重大遗漏,并对其内容的真实性、准确性和完整性承担个别及连带责任。

重要内容提示:
1.公司2018年半年度实现归属于上市公司股东的净利润与上年同期相比预计增加39,235,709.22元到46,369,474.53元,同比增加55%到65%。
2.扣除上述非经常性损益事项后,公司归属于上市公司股东的扣除非经常性损益的净利润与上年同期相比预计增加18,711,926.35元到27,837,646.20元,同比增加30%到45%。
一、本期业绩预告情况
(一)业绩预告期间2018年1月1日至2018年6月30日。
(二)业绩预告情况
1、经财务部门初步测算,预计2018年半年度实现归属于上市公司股东的净利润与上年同期相比增加39,235,709.22元到46,369,474.53元,同比增加55%到65%。
2、归属于上市公司股东的扣除非经常性损益的净利润与上年同期相比增加18,711,926.35元到27,837,646.20元,同比增加30%到45%。
(三)本期业绩预告未经注册会计师审计。
二、上年同期业绩情况
(一)归属于上市公司股东的净利润:71,337,653.13元。归属于上市公司股东的扣除非经常性损益的净利润61,861,436.03元。
(二)每股收益:0.2元。
三、本期业绩预增的主要原因
(一)报告期内,公司通过多渠道积极拓展智能家居产品市场,主营业务取得持续增长;
(二)报告期内,公司收到政府补助及公司资金理财收益增加,导致公司报告期内非经常性收益同比有较大幅度增加;
(三)报告期内,公司进一步提高管理水平,使生产效率得到有效提升。
四、风险提示
公司不存在影响本次业绩预告内容准确性的重大不确定因素。
五、其他说明事项
以上预告数据仅为初步核算数据,具体准确的财务数据以公司正式披露的2018年半年度报告为准,敬请广大投资者注意投资风险。
特此公告。
广东好太太科技集团股份有限公司 董事会

[ 本帖最后由 神大威 于 2018-7-8 13:11 编辑 ]

附件

超级截屏_20180708_015922.png (307.15 KB)

2018-07-08 02:02

超级截屏_20180708_015942.png (196.74 KB)

2018-07-08 02:02

2楼
32--896 发表于 2018-07-08 07:34

VIP1 粉丝 3 关注 1 股龄 7.9年 只看该作者

路过,捡到10000游侠币       
3楼
Sky灬丨大禹 发表于 2018-07-08 09:24

VIP2 粉丝 3 关注 0 股龄 8年 只看该作者

你告诉我跟你玩儿神州长城,放心玩儿,我就去玩儿了,结果你跑了,然后现在又说好太太放心玩儿,是不是玩儿了没几天你又跑了?
4楼
忧桑的骚年 发表于 2018-07-08 09:50

副经理 粉丝 0 关注 0 股龄 11.1年 只看该作者

跟你买神州长城,仅有的600万都进去了,买贵了30多每股买的,赔了不少,昨天都卖了,好太太就不跟了,没钱了
5楼
神大威 神大威 发表于 2018-07-08 10:17

VIP4 神大威 粉丝 33 关注 2 股龄 14.5年 只看该作者

我也是无奈之举,毕竟实盘不好,原本只想回调一下的,节奏不小心被打乱了,小太太不会让你失望的,毕竟实盘业绩比长城好太多,另外,游侠里面票的名字太老土,名字好玩业绩好的票,真不多
原帖由 @忧桑的骚年 于 2018-7-8 09:50 发表
跟你买神州长城,仅有的600万都进去了,买贵了30多每股买的,赔了不少,昨天都卖了,好太太就不跟了,没钱了
[ 本帖最后由 神大威 于 2018-7-8 10:28 编辑 ]
6楼
味道の恋 发表于 2018-07-08 13:04

VIP6 粉丝 1252 关注 2 股龄 12.4年 只看该作者

原帖由 @18810398560 于 2018-7-8 09:24 发表
你告诉我跟你玩儿神州长城,放心玩儿,我就去玩儿了,结果你跑了,然后现在又说好太太放心玩儿,是不是玩儿了没几天你又跑了?
吃一堑长一智,当买教训吧。教你一个技能。无论大股东给你画的饼多圆,你要知道他的目的就是出货,当你在游侠看到哪个股的大股东及其小号疯狂发帖为他的票站台,没问题的诱多,当然见好就收的话赚钱的机会是有的,但你若没有清醒的认知一味被洗脑,留给你的只会是一地鸡毛。这是游侠对大股东言行监管盲区也是大股东利用小散想一夜暴富的心理。总之散户在游侠操作,要记住天上不会掉馅饼,就是掉馅饼也肯定不会砸到你。
7楼
神大威 神大威 发表于 2018-07-08 13:11

VIP4 神大威 粉丝 33 关注 2 股龄 14.5年 只看该作者

我的目的就不是出货,是梦想,长城只是实盘业绩不配合,要是出货我40多老夏进来的时候,我就可以丢了,对吧
原帖由 @味道の恋 于 2018-7-8 13:04 发表

吃一堑长一智,当买教训吧。教你一个技能。无论大股东给你画的饼多圆,你要知道他的目的就是出货,当你在游侠看到哪个股的大股东及其小号疯狂发帖为他的票站台,没问题的诱多,当然见好就收的话赚钱的机会是有的,但你若没有清醒的认知一味被洗脑,留给你的只会是一地鸡毛。这是游侠对大股东言行监管盲区也是大股东利用小 ……
8楼
味道の恋 发表于 2018-07-08 13:20

VIP6 粉丝 1252 关注 2 股龄 12.4年 只看该作者

原帖由 @神大威 于 2018-7-8 13:11 发表
我的目的就不是出货,是梦想,长城只是实盘业绩不配合,要是出货我40多老夏进来的时候,我就可以丢了,对吧
大股东操盘初心我不评论。我只是本着治病救人的态度,站在散户的角度告诉散户如何尽量规避风险
9楼
神大威 神大威 发表于 2018-07-08 13:20

VIP4 神大威 粉丝 33 关注 2 股龄 14.5年 只看该作者

梦想一,改变游侠阴跌的股票,天天死气沉沉的,那成交量低的,看着就烦,好容易遇到高成交量还是大股东左手倒右手。梦想二,打造游侠活人人气股,不然我也不会注资那么多给大家分红,当然票不能退市的情况下。梦想三,自己做一个票的大股东,方便给大家分红,自己也能体会做庄的感觉,学习如何做好一只票,对自己的实盘以后更有帮助。
10楼
忧桑的骚年 发表于 2018-07-08 13:33

副经理 粉丝 0 关注 0 股龄 11.1年 只看该作者

开个新股吧。什么时候开新股,我会跟的
11楼
神大威 神大威 发表于 2018-07-08 13:33

VIP4 神大威 粉丝 33 关注 2 股龄 14.5年 只看该作者

当初的长城受实盘业绩影响是其一,其二,大夏资本拆资百亿要高买低卖砸盘,包括现在的好太太也是我从他手里抢来的,其三,大家的过于热情导致长城很快涨到实盘的10倍以上,8月出中报必退市,如果是你相信也会打压股价,最后,本人不喜欢长期横盘维持着阴跌状态,不然我也不会损失50亿离场。
原帖由 @18810398560 于 2018-7-8 09:24 发表
你告诉我跟你玩儿神州长城,放心玩儿,我就去玩儿了,结果你跑了,然后现在又说好太太放心玩儿,是不是玩儿了没几天你又跑了?
12楼
神大威 神大威 发表于 2018-07-08 13:35

VIP4 神大威 粉丝 33 关注 2 股龄 14.5年 只看该作者

钻石发新股,最快也要等到发工资,哎,痛苦,拿着小太太玩着呗,不然还有百亿资金没地方去了
原帖由 @忧桑的骚年 于 2018-7-8 13:33 发表
开个新股吧。什么时候开新股,我会跟的
13楼
忧桑的骚年 发表于 2018-07-22 19:08

副经理 粉丝 0 关注 0 股龄 11.1年 只看该作者

哪位好心人 给我点资金啊,我要买好太太啊~~
14楼
神大威 神大威 发表于 2018-07-25 09:34

VIP4 神大威 粉丝 33 关注 2 股龄 14.5年 只看该作者

从你发这个帖子到现在,涨了有点多,一定很难受,没关系后面可以继续观望,然后会更难受
原帖由 @忧桑的骚年 于 2018-7-22 19:08 发表
哪位好心人 给我点资金啊,我要买好太太啊~~
[ 本帖最后由 神大威 于 2018-7-25 09:46 编辑 ]
15楼
忧桑的骚年 发表于 2018-07-25 10:17

副经理 粉丝 0 关注 0 股龄 11.1年 只看该作者

我要买好太太,没资金了
原帖由 @神大威 于 2018-7-25 09:34 发表
从你发这个帖子到现在,涨了有点多,一定很难受,没关系后面可以继续观望,然后会更难受
温馨提示:游侠股市网站所有内容均由网友发布,游侠股市不表明证实其描述或赞同其观点。文章内容仅供参考,不构成投资建议。投资者据此操作,风险自担。