会员登陆
免费注册
虚拟股市
模拟炒股
模拟期货
推广联盟
个人主页
交流社区
官方公告
虚拟股市
模拟&实战
期货商品
新手学堂
标签浏览
游侠股市
»
交流社区
»
虚拟股市
» 查看内容
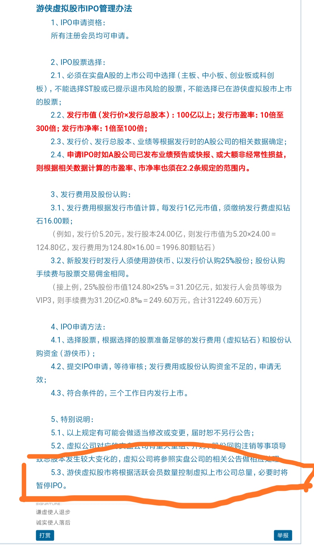
请游侠管理回复,IPO5.3条还是否有效?
作者:
云予逸
19年10月4日 09:04 评论:
3
楼主
云予逸
人生不过一阵风
发表于 2019-10-04 09:04
VIP9
粉丝
1929
关注
2
股龄
15.2年
显示全部帖子
请游侠管理回个话,游侠
IPO
管理办法第5.3条还是否有效?
如无效,请将5.3条删除。
如有效,根据目前游侠活跃会员数,在官方认可中,游侠虚拟股市
股票
上限是多少只?
不管有效无效,请官方说明一下。
作为玩家,非常需要政策透明化。
以便可以据此制订下一步操作方向。
赏
附件
Screenshot_2019-10-03-14-37-04-907_com.qihoo.browser.png
(495.68 KB)
2019-10-04 09:06
2楼
云予逸
人生不过一阵风
发表于 2019-10-04 09:27
VIP9
粉丝
1929
关注
2
股龄
15.2年
显示全部帖子
原帖由
@蓝精灵
于 2019-10-4 09:25 发表
该规定尚未取消,但我们不认为目前有必要暂停虚拟IPO,感谢建议。
根据目前游侠活跃会员数,在官方认可中,游侠虚拟股市股票上限是多少只?
3楼
云予逸
人生不过一阵风
发表于 2019-10-04 09:49
VIP9
粉丝
1929
关注
2
股龄
15.2年
显示全部帖子
原帖由
@蓝精灵
于 2019-10-4 09:35 发表
游侠股市实行的是注册制,是否发行,什么时候发行,均由会员决定,我们只负责审核是否符合既定规则;即使需要干涉,我们也会倾向于市场化的办法。至于上限是多少只,取决于市场,而不是人为的规定。
理解了,谢谢回复
4楼
云予逸
人生不过一阵风
发表于 2019-10-04 09:51
VIP9
粉丝
1929
关注
2
股龄
15.2年
显示全部帖子
原帖由
@蓝精灵
于 2019-10-4 09:35 发表
游侠股市实行的是注册制,是否发行,什么时候发行,均由会员决定,我们只负责审核是否符合既定规则;即使需要干涉,我们也会倾向于市场化的办法。至于上限是多少只,取决于市场,而不是人为的规定。
可否考虑提高IPO发行价格?目前签到送钻石后,钻石略有通货膨胀的态势。
温馨提示:游侠股市网站所有内容均由网友发布,游侠股市不表明证实其描述或赞同其观点。文章内容仅供参考,不构成投资建议。投资者据此操作,风险自担。
登陆
注册
热门话题
国庆节快乐,旗下个股涨停开盘庆国庆
富安娜运作建议贴
欢迎各路游资参与富安娜股价推升
庆祝浦东建设再创历史新高!向百元股进军
韭菜期货财团纳新 名字不需要改需要改统一头像
懂得都懂,没什么说的亏钱也发
感谢富安娜和富安娜大股东,此次活动受益良多
期货风险大,亏本抛售鲁抗救一下期货
爱玩天然气的韭菜哥哥
鲁抗医药现推出关于游资的合作政策